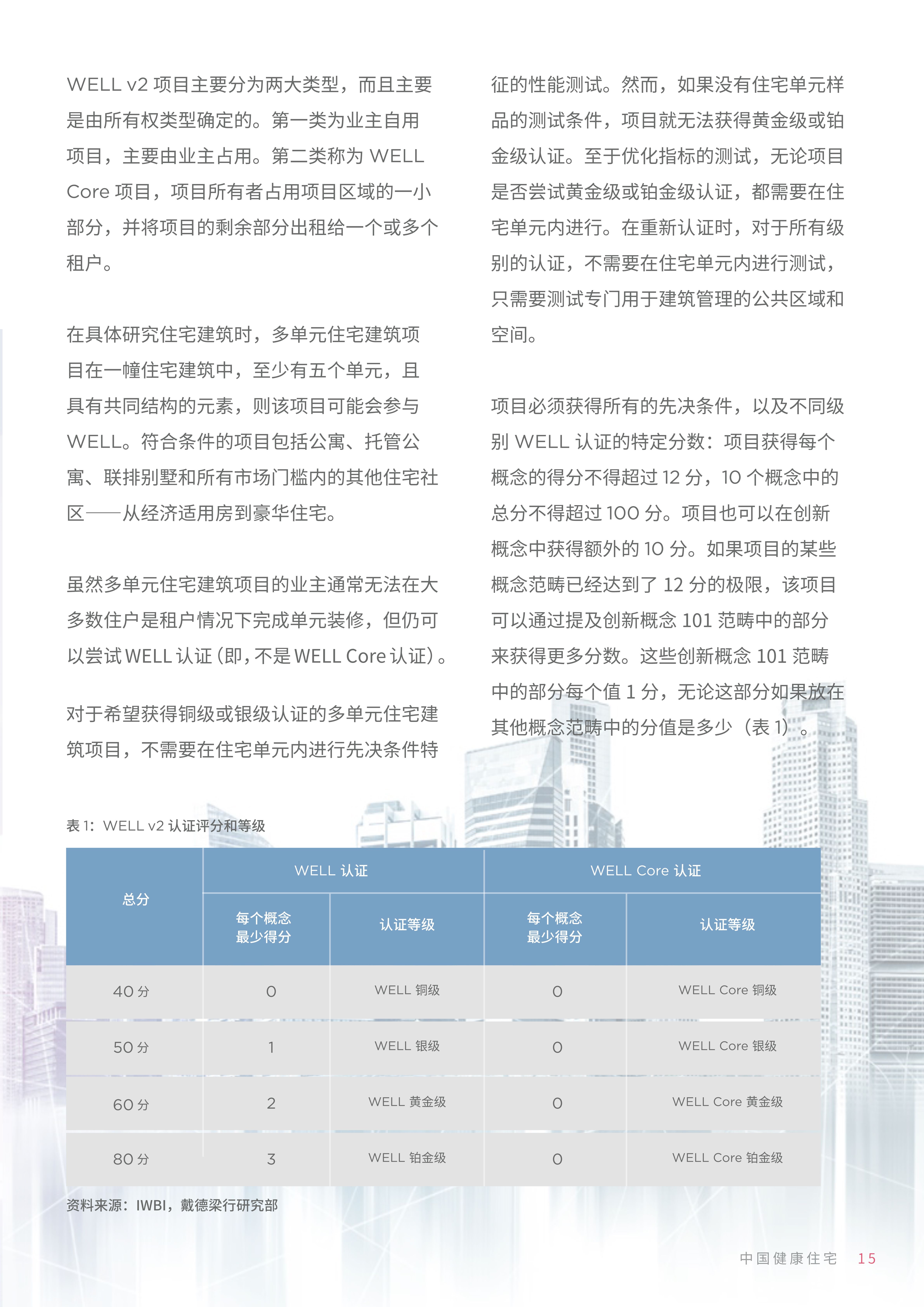
在全球许多地方,包括一些住宅楼,建筑物内的污染水平往往高于室外记录的水平。在许多情况下,室内的氡气、环境烟草烟雾(ETS)和铅的水平在评估后被证实,对人们的健康和安全产生了较大的影响。不仅如此,室内还存在数千种化学和生物污染物,其中许多已知会对人体健康产生重大影响。
如需查看完整报告和报告下载或了解更多,公众号:参一江湖

































来源:戴德梁行
如需查看完整报告和报告下载或了解更多,公众号:参一江湖

在全球许多地方,包括一些住宅楼,建筑物内的污染水平往往高于室外记录的水平。在许多情况下,室内的氡气、环境烟草烟雾(ETS)和铅的水平在评估后被证实,对人们的健康和安全产生了较大的影响。不仅如此,室内还存在数千种化学和生物污染物,其中许多已知会对人体健康产生重大影响。
如需查看完整报告和报告下载或了解更多,公众号:参一江湖

































来源:戴德梁行
如需查看完整报告和报告下载或了解更多,公众号:参一江湖
