目录
程序输出
input函数
注释
操作符
变量和赋值
数字
字符串
列表和元组
字典
代码块及其缩紧对齐
if 语句
while 循环
for 循环 和 range()内建函数
列表解析
文件和内建函数open(), file()
错误和异常
函数
类
模块
一些函数
-
程序输出
在仅用变量名时,输出的字符串使用单引号括起来。

-
input函数
Python3中input得到的为str;Python2的input的到的为int型,Python2的raw_input得到的为str类型。

-
注释

-
操作符
Python3中/表示真除,%表示取余,//结果取整;Python2中带上小数点/表示真除,%表示取余,//结果取整。



-
变量和赋值
-
数字


-
字符串

-
列表和元组

-
字典

-
代码块及其缩紧对齐

-
if 语句

-
while 循环

-
for 循环 和 range()内建函数


-
列表解析

-
文件和内建函数open(), file()

-
错误和异常

-
函数




-
类




-
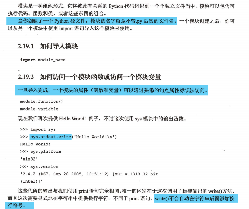
模块

-
一些函数

