你的位置:首页 > 信息动态 > 新闻中心
信息动态
联系我们

线性小电源制作

2021/12/18 22:07:43

小电源PCB制作

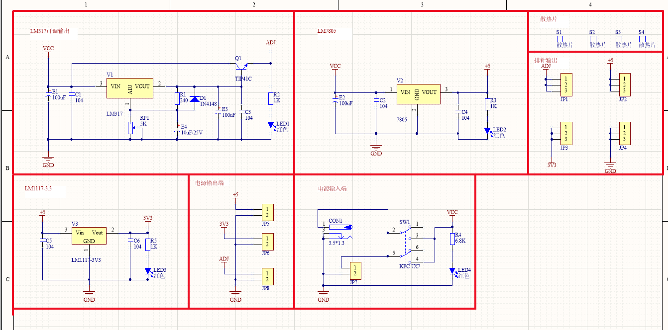
输入一个电压,输出三个电压,一个可调的,一个5v,一个3.3v。
在可调的317输出端加了一个大电流三极管,用开关电源输入电压,直接把可调输出电压端短接,电流直接到2A多,三极管上瞬间发热,散热片都烫手了。
b站视频
原理图:
请添加图片描述
pcb:

请添加图片描述
请添加图片描述