目录
图示:
代码:
给你一个链表,每 k 个节点一组进行翻转,请你返回翻转后的链表。
k 是一个正整数,它的值小于或等于链表的长度。
如果节点总数不是 k 的整数倍,那么请将最后剩余的节点保持原有顺序。
示例 1:

输入:head = [1,2,3,4,5], k = 2 输出:[2,1,4,3,5]
示例 2:

输入:head = [1,2,3,4,5], k = 3 输出:[3,2,1,4,5]
示例 3:
输入:head = [1,2,3,4,5], k = 1 输出:[1,2,3,4,5]
示例 4:
输入:head = [1], k = 1 输出:[1]
以上是力扣上的一道K个一组翻转单链表的题目。我的解题思路如下:
第一步:算出链表有几个节点,用总节点个数除以k,算出一共要翻转几组。
第二步:把链表每k个一组进行翻转,然后把翻转后的单独的一组拆下来依次尾插到给定的(自己定义的)头节点之后。
第三步:把没有翻转的最后一部分链接在最后。
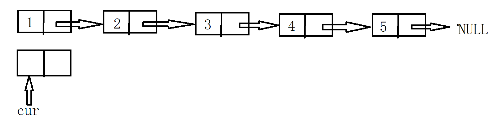
图示:
初始时的链表:

第一次翻转拼接后:
第二次翻转拼接后:

第三次拼接:

代码:
struct ListNode* reverseKGroup(struct ListNode* head, int k){
int x=k;
int count=0;//算出链表有多少个节点
struct ListNode s;//给出一个头节点,方便进行插入
struct ListNode* cur=&s;//指向给出的头节点
struct ListNode* slow=head;
struct ListNode* fast=NULL;
struct ListNode* prev=NULL;
while(slow){
count++;
slow=slow->next;
}
slow=head;
count/=k;//算出到底要进行几次翻转
for(int i=0;i<count;i++){
while(x){//进行翻转
fast=slow->next;
slow->next=prev;
prev=slow;
slow=fast;
x--;
}
cur->next=prev;
while(cur->next){//cur向前走,为下一次拼接做准备
cur=cur->next;
}
prev=NULL;//必须置空,保证下一次cur向前走不会死循环
x=k;
}
cur->next=slow;//最后链接没有被翻转的部分
return s.next;
}
注意:先要了解翻转链表的方法,然后这道题目就容易了。
